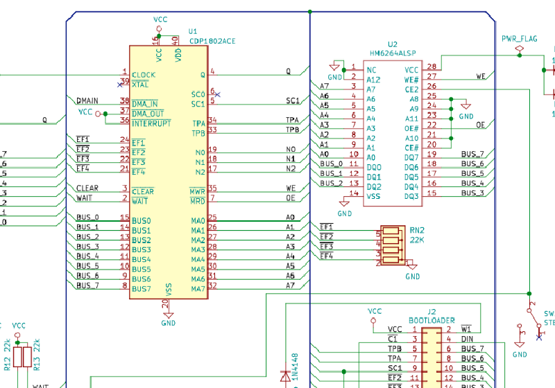
COSMAC TOYの回路図を掲載しました。 COSMAC X Facebook はてブ LINE コピー 2019.09.102025.06.22 COSMAC Toy Computer (GitHub.com)のページに回路図を掲載しました。 cosmac_toy/schematics at main · kanpapa/cosmac_toyThe COSMAC Toy Computer. Contribute to kanpapa/cosmac_toy development by creating an account on GitHub. 続けてKiCADデータ、ガーバーデータを掲載予定です。